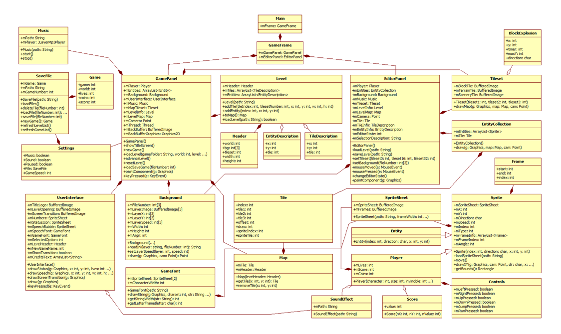
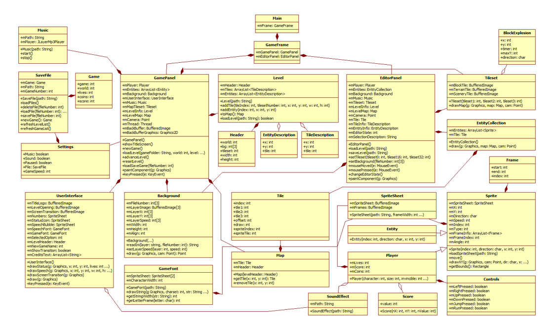
Dragon Island is a side scrolling platform game based on Super Mario World by Nintendo. The objective of this project was to create an exciting action game which is enjoyable to play. The players aim is to try and set a high score by getting to the end of each level before the time runs out while avoiding or destroying enemies and collecting power-ups.
The history of this project is that it started as a final year project for my Computer Science degree at Kingston University. The first version was a simple applet which could be embedded in a webpage with a demo of a level and a character that could jump between platforms. It soon progressed to include a level editor and collectible items which I refactored as a Java SE project. Along with developing this version I also worked on separate code forks for the GP2X and Sony PSP handheld consoles.
The dissertation documenting the development process for the game can be found here.
After completing my degree I realised smartphones where gaining in popularity with app stores and chances of making advertising revenue so I decided to create a mobile version of the game using the Android SDK and include more levels and features for players to enjoy.
So far I have had over 100,000 downloads and hope at some point to port the code to iPhone to get more people playing this exciting game. Please download
a copy on Google Play.
You can view a promotional video for the game here.
The source code for Dragon Island can be found on GitHub here.
If your interested in making your own 2D platform game for Android the original simple hardware acceletated animated sprite demo I built the graphics engine from in Android Studio is available
here.






